注册
登录
会员
帮助
丹阳市鑫桥税务师事务所有限公司
»
咨询区
» 以清单申报的资产损失,使用年限指会计年限还是税法年限?
‹‹ 上一主题
|
下一主题 ››
发新话题
发布投票
发布商品
发布悬赏
发布活动
发布辩论
发布视频
打印
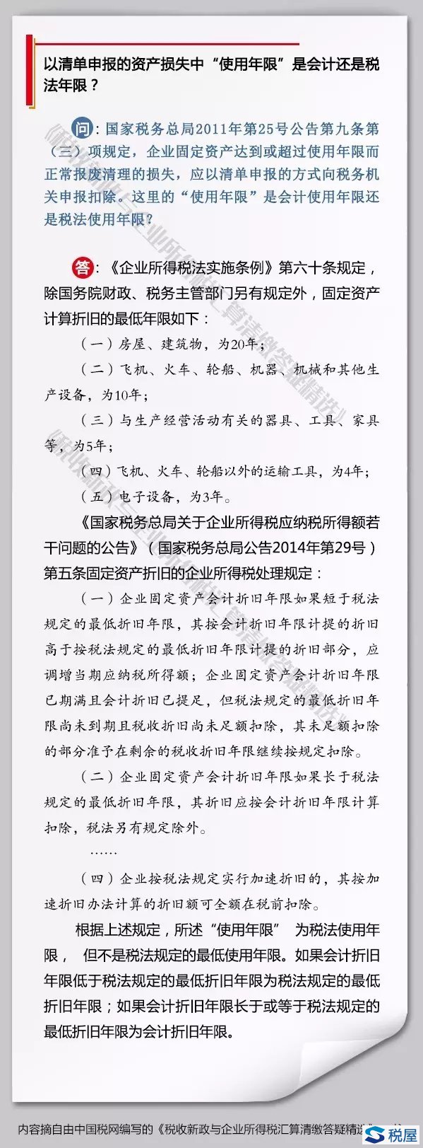
以清单申报的资产损失,使用年限指会计年限还是税法年限?
ywb
版主
个人空间
发短消息
加为好友
当前离线
1
#
大
中
小
发表于 2016-5-16 16:43
只看该作者
以清单申报的资产损失,使用年限指会计年限还是税法年限?
来源:中国税务报
发布时间:2016-05-13
以清单申报的资产损失,使用年限指会计年限还是税法年限?
1-1605130942351F.jpg
(219.05 KB)
2016-5-16 16:43
UID
10
帖子
31280
精华
112
积分
46893
威望
46893 点
金钱
242783 RMB
贡献值
45718 点
好评度
413 点
阅读权限
100
性别
男
在线时间
16325 小时
注册时间
2003-9-25
最后登录
2026-4-1
查看详细资料
TOP
‹‹ 上一主题
|
下一主题 ››
最近访问的版块 ...
财税法规
鑫桥论坛
咨询区
财税法规
财税大家谈
党支部专区
大企业专区
美图区
文件区
回收站
控制面板首页
编辑个人资料
积分记录
公众用户组
个人空间管理
基本概况
版块排行
主题排行
发帖排行
积分排行
交易排行
在线时间
管理团队
管理统计