Board logo

标题: 资本公积转增股本对应个人所得税规定的法理商榷 [打印本页]

作者: ywb    时间: 2018-10-18 10:34     标题: 资本公积转增股本对应个人所得税规定的法理商榷





来源:华税 作者:刘天永

发布时间:2018-10-18

引言:随着财政部、国家税务总局《关于将国家自主创新示范区有关税收试点政策推广到全国范围实施的通知》(财税【2015】116号)及后续的国家税务总局颁布的2015年第80号公告的发布,税务机关认为“非股份制企业股东资本溢价形成的资本公积转增股本个人取得的数额应缴纳个人所得税”是非常明确且有部门规范性文件作为支撑的。然而,从经济业务实质以及税收法定的原则分析,我们对此持不同意见,本文将试着从财务、法律两个维度,论证有限责任公司资本溢价形成的资本公积转增股本归属于个人的数额不应缴纳个人所得税。

一、关于资本公积转增股本对应个人所得税问题的现行规定



关于资本公积转增股本对应个人所得税规定的法理商榷

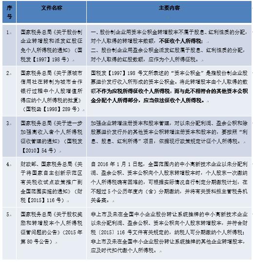
关于资本公积转增股本对应个人所得税问题,可以总结出现行法规主要包括两个核心规定:

第一,股份公司股东股票溢价发行收入形成的资本公积转增股本归属于个人的股本数额,不作为应税所得,征收个人所得税;

第二,非股份制企业股东资本溢价形成的资本公积转增股本归属于个人的股本数额,应当按照“利息、股息、红利所得”,计征个人所得税。

二、从经济实质角度看资本公积转增股本对应个人所得税问题

从财务维度看,对于个人股东而言,资本溢价形成的资本公积转增股本归属于个人的数额,实质个人并没有获得应税所得,不应缴纳个人所得税。

为便于理解,试举例如下:

假设甲有限责任公司由A、B两人成立,注册资本为200万。A出资100万,占股本50%;B出资100万,占股本比例50%,开发游戏业务。一年后,游戏开发基本成型,前景看好,C进入,出资1000万进行增资,占股本比例20%。则:

甲公司的注册资本增加到250万。C的实收资本为50万,占公司总实收资本比例为20%。另外的950万进入资本公积项目。

之后,公司决定将资本公积项下950万转增股本。会计分录如下:

借:资本公积:950万

贷:实收资本—A: 380万

实收资本—B: 380万

实收资本—C: 190万

在上述案例中,C为增资股东,A、B为老股东。

我们不妨对C在资本公积转增股本前后的资产情况做一个对比分析。

在转增股本前,C占甲公司的股权比例为20%,20%股权对应的甲公司净资产为:实收资本50万,资本公积190万,所有者权益合计为240万;换句话说,C共持有甲公司50万股权,每股净资产为:240万元/50万股权=4.8元/股权,C的20%股权对应的资产总价值为:50万股权*4.8元/股权=240万元。

在转增股本后,C的持股比例仍为20%,股权数从原来的50万股增加到240万股,资本公积由原来的190万降为0,所有者权益合计仍为240万;每股净资产为:240万元/240万股权=1元/股权。C的20%股权对应的资产总价值为:240万股权*1元/股权=240万元。

从以上分析可知,转增股本前后,C的股权对应的价值均为240万,并未发生任何变化,即,C在资本公积转增股本过程中,并无所得,针对C资本公积转增股本征收个人所得税是不合理的。

有人认为,应该将资本公积转增股本拆解为两个行为,第一个行为,将资本公积分配给个人;第二个行为,个人用所分配的金额再对公司进行增资。税务机关征税是针对第一个行为,将资本公积分配给个人,个人当然获得了所得。税务机关针对该项所得征税有何不妥?但事实上,即便按照上述理解,税务机关针对该项“所得”征税仍是不正确的,因为第一个行为发生时,资本公积分配给了个人,看似个人获得了所得,但资本公积分配给个人的同时,该个人股权对应的公司资产价值亦对等减少了,整体而言,个人所得并无变化。以C为例,190万分配给C时,C的20%的股权对应的甲公司净资产价值亦减少了190万,C的资产总体并无增加。

关于A和B:A和B初始投入均为100万,各占股本比例为50%;C进入时,共投入1000万,其中50万进入实收资本,剩余的950万入资本公积科目。950万实际为资本溢价,对A、B而言,意味着企业增值了,作为股东,AB两人根据其持股比例,对950万各享有40%的权益。但是根据目前的个人所得税法,此时并不需要缴纳个人所得税。

当公司将950万资本公积转增股本时,按照税务机关的理解,实际相当于950万资本公积先分配,后增资,故,A、B应各按950万中归属于其的380万数额缴纳个人所得税。虽然资本公积转增股本前后,A、B持股比例均为40%,其股权价值并未变化,但针对380万交税并非是因为本次转增股本,而是针对C进入甲公司时,甲公司增值部分在转增股本时理论上兑现了,所以税务机关要求按照“利息、股息、红利所得”交纳个人所得税。这种理解是不合理的,该所得实质并不是“股息、利息、红利所得”,该项所得不属于目前个人所得税法规范的范畴,不应征收个人所得税。下面法律维度分析将做进一步论证。

事实上,在整个转增过程中,A、B个人并没有实际获得所得,要求A、B缴纳个人所得税,属于强人所难,亦违反了税收的中性原则,不合时宜地干涉到了企业及个人正常的商业决策,许多企业及个人股东因为这种不合理的征税政策,不得不放弃资本公积转增股本这一正常商业行为。

如果将企业资本溢价形成资本公积转增股本的行为人为地割裂为两个行为,第一个行为:将资本公积分配个人,按利息、股利、红利征收个税;第二个行为:股东增资。这种割裂从商业上不符合商业实质,个人并未获得任何实质收入(无论是老股东还是溢交股东,转增股本前后,其股权对应到的企业所有者权益金额没有变化);

综上,从经济实质出发,C在资本溢价形成的资本公积转增股本的过程中并无任何收益或所得,A、B在转增环节亦并无符合个人所得税法逻辑的所得,所以,在转增股本环节要求A、B、C缴纳个人所得税不合理。

三、非股份制企业股东资本溢价形成的资本公积转增股本需缴纳个人所得税没有法律依据

理由一、从国税发【1997】198号文、国税函【1998】289号文,可以解读出国税总局认为资本溢价形成的资本公积转增股本个人股东取得数额不属于个人所得税征纳范围。

国税发【1997】198号文,明确指出“股份制企业用资本公积转增股本不属于股息、红利性质分配,不征收个人所得税”

国税函【1998】289号文,明确指出“股份溢价发行收入形成的资本公积金转增股本由个人取得的数额不作为应纳所得征收个人所得税”

两个文件都将股份制企业溢价发行股票形成的资本公积金转增股本由个人取得的份额明确为不属于个人所得税征纳范畴。

在这里,我们需区分两个概念,即“不征”和“免征”。所谓“不征”,是指不属于应纳税范围征税范围,故不予征收的情况,所谓“免征”,是指是属于应纳税范围,但由于政策等方面的因素而不予征收的情况。

上述两个文件,均使用了“不征”的表述,也就是说,税局亦认为“股份制企业用资本公积转增股本归属个人所得的数额”不属于个人所得税征纳范畴,不应征收个人所得税。

同理,有限责任公司的资本溢价与股份公司的股票溢价从性质来分析是完全一样的。(股本是指用于股份制公司企业的投入资本。实收资本是指用于有限责任公司、合伙企业、个人独资企业的投入资本)。根据个人所得税法所得分类的内在逻辑,有限责任公司资本溢价形成的资本公积归属个人所得的数额,亦不应属于个人所得税范畴,不应征收个人所得税。

理由二、根据《中华人民共和国个人所得税法》(2018年修订前),第二条 下列各项个人所得,应纳个人所得税:

一、工资、薪金所得;

二、个体工商户的生产、经营所得;

三、对企事业单位的承包经营、承租经营所得;

四、劳务报酬所得;

五、稿酬所得;

六、特许权使用费所得;

七、利息、股息、红利所得;

八、财产租赁所得;

九、财产转让所得;

十、偶然所得;

十一、经国务院财政部门确定征税的其他所得。

所谓利息,是指货币持有者 (债权人) 因贷出货币或货币资本而从借款人 (债务人) 手中获得的报酬。而股息、红利,则是税后利润的再分配。经分析我们不难发现,资本溢价形成的资本公积转增股本归属于个人的数额不属于“利息、股息、红利所得“,也不属于个人所得税法所列举的内容的任何一项。故,根据税收法定的原则,该项行为不应属于个人所得税征纳范畴。

值得关注的是,2018年8月31日通过的《全国人民代表大会常务委员会关于修改<中华人民共和个人所得税法>的决定》中,将第十一项“经国务院财政部门确定征税的其他所得”删除,理由是根据税收法定的原则,应纳税所得的范围属于个人所得税的税制基本要素,国务院财政部门无权对此作出规定。从立法变化,我们可以看出国家对税收法定原则的收紧及重视。

如上,既然有限责任公司资本溢价形成的资本公积转增股本归属于个人的数额不属于个人所得税法的任何一项,根据税收法定的原则,该行为不应征收个人所得税。

理由三、国税发【2010】54号等文件,无权对资本公积转增股本的行为作出“按股息、利息、红利所得计征个税”的规定。

如理由2所述,根据税收法定原则,国务院、财政部门无权对个人所得税应纳税范畴作出规定。同理,国家税务总局更加不能通过部门规范性文件,对个人所得税应纳税范畴做出与上位法不同的规定或者扩大解释。

《国家税务总局关于进一步加强高收入者个人所得税征收管理的通知》(国税发【2010】54号)规定“对以未分配利润、盈余公积和除股票溢价发行外的其他资本公积转增注册资本和股本的,要按照“利息、股息、红利所得”项目,依据现行政策规定计征个人所得税”,实际是将不属于“利息、股息、红利所得”的所得,强行按“利息、股息、红利所得”计征个人所得税,对个人所得税法征纳范畴做了扩大解释,该部门规范性文件与其上位法《中华人民共和国个人所得税法》直接冲突,因而是无效的。

另外,《税收征收管理法》第三条规定,税收的开征、停征以及减税、免税、退税、补税,依照法律的规定执行;法律授权国务院规定的,依照国务院制定的行政法规的规定执行,任何机关、单位和个人不得违反法律、行政法规的规定,擅自作出税收开征、停征以及减税、免税、退税、补税和其他同税收法律、行政法规相抵触的决定。国税发【2010】54号等文件将不属于个人所得税法征纳范畴的活动强行征收个人所得税,实际也与《税收征收管理法》相冲突。

结语:需要强调的是,资本溢价形成的资本公积转增股本归属于个人的数额在转增股本环节不征收个人所得税,并不会造成国家税源的流失,因为,最后个人股东股权转让时,税务机关将按照“财产转让所得”统一征收个人所得税。在这个时间点上,资本溢价形成的资本公积转增股本归属于个人数额才真正地价值兑现了,根据个人所得税法的内在逻辑,也只有这个时候,资本溢价形成的资本公积转增股本归属于个人的数额所对应的个人所得税的纳税义务才真正产生。



图片附件: 153976790324325bb864621.jpg (2018-10-18 10:34, 80.06 KB) / 该附件被下载次数 147
http://xqtax.com.cn/bbs/attachment.php?aid=39719






欢迎光临 丹阳市鑫桥税务师事务所有限公司 (http://xqtax.com.cn/bbs/) Powered by Discuz! 6.0.0