注册
登录
会员
帮助
丹阳市鑫桥税务师事务所有限公司
»
咨询区
» 【图解税收】A级纳税人守信联合激励都有啥?
‹‹ 上一主题
|
下一主题 ››
发新话题
发布投票
发布商品
发布悬赏
发布活动
发布辩论
发布视频
打印
【图解税收】A级纳税人守信联合激励都有啥?
ywb
版主
个人空间
发短消息
加为好友
当前离线
1
#
大
中
小
发表于 2016-8-5 15:05
显示全部帖子
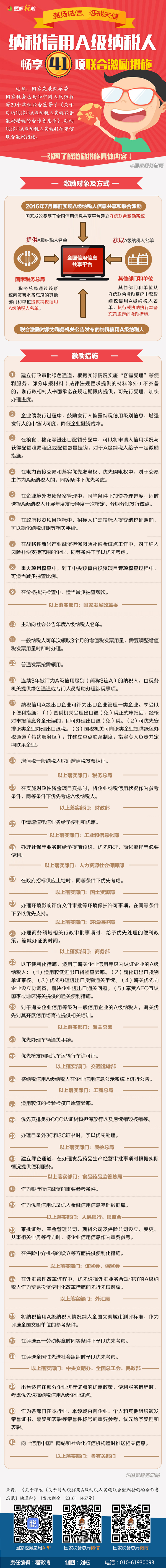
【图解税收】A级纳税人守信联合激励都有啥?
2016-08-01 来源:中国税网
附件
W020160801631969625740.jpg
(1.94 MB)
2016-8-5 15:05
UID
10
帖子
30956
精华
112
积分
46299
威望
46299 点
金钱
239786 RMB
贡献值
45421 点
好评度
413 点
阅读权限
100
性别
男
在线时间
16160 小时
注册时间
2003-9-25
最后登录
2025-12-19
查看详细资料
TOP
‹‹ 上一主题
|
下一主题 ››
最近访问的版块 ...
财税大家谈
美图区
鑫桥论坛
咨询区
财税法规
财税大家谈
党支部专区
大企业专区
美图区
文件区
回收站
控制面板首页
编辑个人资料
积分记录
公众用户组
个人空间管理
基本概况
版块排行
主题排行
发帖排行
积分排行
交易排行
在线时间
管理团队
管理统计